-
By Joshua Friedman
- Uploaded on Dec 15, 2023.
- Last modified by Joshua Friedman on Dec 15, 2023.
- Rating
- Appears in
- Miscellaneous
- Condition/keywords
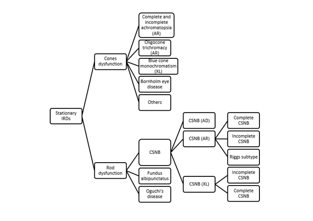
- stationary IRD
- Description
- Abbreviations: AD, autosomal dominant; AR, autosomal recessive; CSNB, congenital stationary night blindness; IRD, inherited retinal disease; XL, X-linked.

Initializing download.